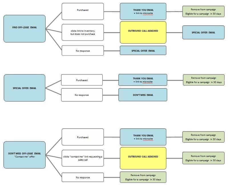
I have a campaign that I am creating and wanted to know what the logic would be to build such a thing, I've built a few of these now but want to make sure I'm doing this right, can anyone with experience building these take a look and offer suggestions?
Send Campaign 1:
-SmartList-
Member of SmartList is ...
or
Seed List (to ensure selected internal employees get the email for verification)
-Flow-
Send Email 1
wait 7 days
If clicked link in email is email 1
send email 2
If not clicked link in email is email 1
send email 2
If "purchased" is True
-do nothing-
wait 7 days
Send email 3
-Schedule-
Leads can only go through the flow once every 30 days
-Triggers-
Purchased
If purchased equals True
and are in Send Campaign 1
then send thank you email
Remove from flow: Send Campaign 1
Clicked Inventory link in email
If clicked link in email 1
link is ...
and in send campaign 1
than wait 1 day (until after the sale)
Create task (for telesales)

Any advice on how to build one of these would be greatly appreciated. Like I said I've built a few and know basically how to do it, I was just wanting a professional opinion.
Thank you.