Engagement program process

Anonymous
Not applicable

Hi everyone,

I'm currently carrying out a Marketing Automation in order to clean up my data base and qualify my leads through a Engagement Program.

It looks like that scenario : First stream : I send a follow-up email after a whitepaper download, with a link that leads to a landing page to ask a demo of my software.

If the contact clicks on the link, I'd like him to move to my second stream and so on.

At that point, I didn't really get how to do it.

Should I create a Program where would be my follow up emails, a smartlist, my data base list and a smart campaign or should I just build a transition rules ?

By the way, correct me if my logic is wrong. in the example I made below, my path/flow would mean : If someone opens the email, and/or clicks on the link he would be added to the midstream.

Otherwise if he doesn't open the email, he would stay in the early stream (e g : don't focus on the time it was for my personal test).

pastedImage_2.png

If someone has got an answer or an advice, I would be so grateful. The fact that I'm very new in Marketo limits a bit my knowledge and skills even though I browsed into the Marketo Community discussions.

Sorry for the messing message

Best

- Etienne

5 REPLIES 5
Josh_Hill13
Level 10 - Champion Alumni

There are two links I recommend before you go further.

Nurture the Way You Want to be Nurtured - Marketing Rockstar Guides

Marketo Engagements and Drip Nurturing - Boston User Group Dec 10 2013

You want to map it out in advance. Then you decide is this an Engagement or a regular drip? I suspect in your case, you need a simple Program with a couple of campaigns working together to manage the process.

Anonymous
Not applicable

Hi Josh Hill​,

thank you for your answer with those very interesting links !

About my goal, I guess it's more an Engagement than a regular drip. In fact, I would like that if someone downloads one of our content (Webinar or Whitepaper), he would directly be insert in an Engagement process.

It means that the lead will receive (like three days after the download) an email with a link to ask for a demonstration of our software. At that point three situtations could be possible :

1. He opens it but he doesn't click on the link > Go on the second stream > send another email > if he opens and click > go last to the stream (in a special list) otherwise after a couple of emails where he doesn't open or click he gets in a blacklist in order to not being spammed.

2. He opens it and click on the link > Go on the last stream and attribute him the right sales exectuves or account executive

3. He doesn't open it and obviously never clicked on the link > he stays in the first stream, afterwards a couple of emails  >He gets put in a blacklist

The point is that we would like to clean up our exhausted Database and get three automatical treated list :

- A blacklist where people won't receive emails anymore

- A Nurture list where some emails will be sent to  make them becoming hot leads

- A Clean database with only hot leads

Best

- Etienne

Josh_Hill13
Level 10 - Champion Alumni

Etienne,

You are overthinking here. When you describe your need, I believe you just need a simple campaign drip. Engagements are best used for when you have a lot of content that you can set on a regular timing.


What you are asking for is an irregular cadence with specific steps.

Please note you will have to set up campaigns 2 and 3 and 4 in a staggered way to not overlap.

  1. Campaign 1: Fills Out form
    1. Wait 3 days
    2. Send Email B
  2. Campaign 2: (Batch, daily) Opened Email B and NOT Clicked on Email B >
    1. Send Email C
  3. Campaign 3: Opened Email B and Clicked Link on Email B
    1. Sync Lead to SFDC: Rep X
  4. Campaign 4: Not Clicked and Not Opened Email B
    1. Send a few emails.
    2. but this is tricky and if you think he's going to never respond, best to not keep sending email.
    3. if Member of Smart List = Never Clicked and Opened, then mark as non responder.
  5. N

Now, this could be adapted to run as an Entry and Exit campaigns in conjunction with Engagement Streams, but you really have to have a lot of content to build that out.

Entry - Fills OUt Form

Send Email 1

Add to Stream 1

Exits

-if never clicks and never opens, Exit Bad and Pause

-if Clicks, move to Stream 2

if Opens, move to Stream 3

I would shy away from Opens as a trigger or filter because it doesn't mean they saw it or have intent. You see that using Clicks OR Opens or Clicks AND Opens makes this much more complicated.

Anonymous
Not applicable

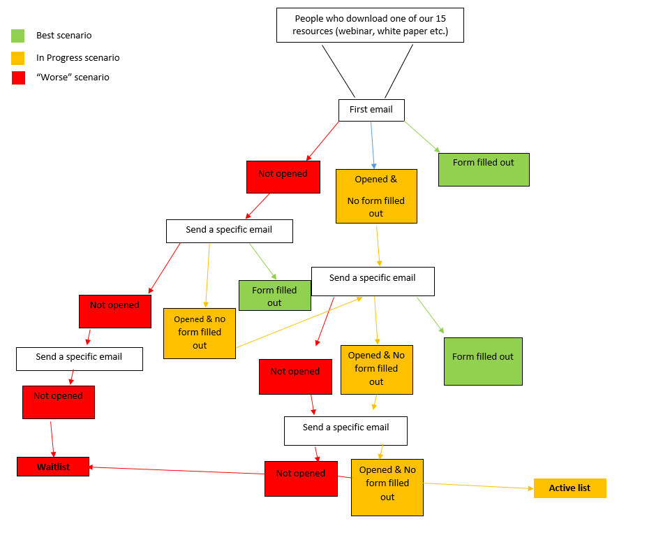
Hi everyone,

First of all, I would like to thank Josh Hill​ and Pavel Plachky​ for your help. Your advice helped me a lot to find out how build up my current marketing automation process. Even though, I didn't make several linked smart campaigns to do my drip campaign, it permitted to me to clarify my acknowledges and wishes.

Besides a couple of weeks, I finally solved out my Markting automation by doing a simple smart campaign which, actually, has worked good during the testing phase.

- I finally decided to do a "One-Shot" campaign, where every two weeks, I will insert in a "Funnel list", our new leads from our trade shows etc.

So, I would like to share what I did, in order to help other people who could encounter that kind of problem.

As you can see below I just did a very simple flow where every X minutes (it's the test one) a new email is sent according to your action behavior (filled out, opened or not opened). At that point, a new email is sent until the lead finally decides to open one, otherwise, after 12 emails sent in a raw and none of them were opened, the lead gets transfered to Smartlist "No More Email" so that clean my data base.

Otherwise, if during the process the lead finally fills out a form to get a free demo, that one gets removed from the campaign to not receive another email.

pastedImage_2.png

Basically, after every events, I will import the new list into a  Funnel List, in my Marketing Automation Program and I will run one more time to put them into the Marketing automation process. The good thing is that I don"t have to create many lists because, when I run once, the previous leads don't receive the first email and/or don't come back to the first step.

I hope it could help !

Thank you & Have a great week

- Etienne

Anonymous
Not applicable

Josh,

Thank you for your advice !

you probably right about the fact that I'm overthinking. I'm going to work on your suggestion about a normal campaign drip in order to build the following schema.

pastedImage_0.png

Very best

- Etienne