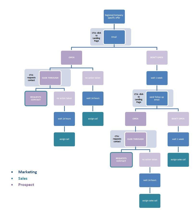
I've had marketo for a while but don't use it that often so I need help setting up this nurture campaign.
Here is the flow I want to use.

Can I do this all in one flow? Frankly I don't even know where to start.
For example, I can't find a way to do: IF email was NOT opened, WAIT 1 week and then resend. BUT IF email WAS opened and there was no click thru to the landing page then wait 24 hours and assign a SFDC task.